Nature Communications | 不影響化療效果且催化活性可調節的CeO2納米顆粒阻止化療引起的急性腎損傷
發布時間:2021-07-09 15:45:08 人氣:3377
導語
急性腎損傷(AKI)作為腫瘤化療引起的普遍且致命副作用,嚴重影響化療的癌癥病人。AKI主要表現為由ROS引起的腎細胞的相關損傷。降低ROS可以減少療引起的AKI,與此同時也會降低化療效果。小分子的抗氧化劑N-acetyl cysteine(NAC)是降低氧化損傷對抗化療引起的AKI的一種方式;鉬基多氧甲酸納米團簇作為一種納米抗氧化劑可在腎臟中聚集,用以有效保護腎臟;DNA origami的納米結構也被證實具有ROS清除能力,用以保護腎臟結構并改善AKI。然而這類小分子和納米材料的抗氧化作用也會降低腫瘤組織的氧化應激,將會刺激腫瘤的生長和轉移,因而阻礙它們在化療引起的AKI上的應用。
鑒于此,浙江大學凌代舜課題組在《Nature Communication》上發表了Catalytic activity tunable ceria nanoparticles prevent chemotherapy-induced acute kidney injury without interference with chemotherapeutics為題的研究,該研究設計了一種催化活性可調的二氧化鈰納米粒子(CNPs),可以防止化療引起的 AKI,但不會干擾化療作用。具體來說,在腎皮層中性環境中CNP催化分解H2O2,然后通過激活Nrf2/Keap1信號通路來調節與ROS有關的基因表達,恢復ROS平衡保護腎小管;在腫瘤酸性微環境下,CNP由于高濃度的H+破壞了其活性催化位點進而限制其的抗氧化作用,從而不干擾化療生成的ROS來殺死癌細胞。作為 ROS調節劑,CNP這種條件依賴型可調的催化活性,在癌癥患者的 AKI 臨床預防和治療方面具有巨大潛力。
圖1 CNPs在小動物體內不同組織中由于不同pH而顯示出不同功能的示意圖。
01
CNPs的合成和表征
研究者們采用一種改良的反向微膠團方法合成了直徑約3 nm疏水CNPs,并且對其表現進行DSPE-PEG2K修飾。CNPs的水合動力學直徑為9.7 nm,電勢為-20.4 mV。XPS表明了Ce3+和Ce4+共存。CNPs引起H2O2的降解符合米氏動力學方程。Km在中性條件下比酸性條件下低1.4倍,Vmax高2.1倍。XRD結果表明CNPs可調節的活性不是基于晶體結構的改變。H2O2+2Ce4+→O2+2H++2Ce3++Vo,在酸性環境中Ce3+可以再回到Ce4+,重新形成活性位點,而非活化的CNP(iCNP),H2O2和H+滲透的CNPs失去抗氧化活性,且很難逆轉。
圖1(a)氯仿中超微CNPs的TEM圖像;(b)經DSPE-PEG修飾后的CNPs水相中TEM圖像,其中內插圖DLS數據表明DSPE-PEG水合直徑分布為9.7nm;(c)CNPs在不同pH下分解H2O2的O2產生量;(d)在中性和酸性pH,CNPs與H2O2反應下其不用時間的拉曼光譜;(e)CNPs pH環境依賴性表現出的類過氧化氫酶活性差異的化學模型示意圖。
02
CNPs條件依賴性的細胞保護效應
順鉑(DDP)是廣泛使用的抗實體腫瘤藥物,具有腎毒性,究其原因是腎上皮細胞是DDP誘導腎毒性的主要目標。使用HK-2細胞和ES-2細胞來研究CNPs對腎臟的pH依賴的保護作用,實驗表明:在pH7.4時CNP明顯降低了DDP誘導的細胞毒性,在pH=6.6或pH=6.0時卻不受影響;而小分子抗毒劑NAC在pH=6.6時仍具有抗毒性。在其它腫瘤細胞和正常細胞中,如腫瘤細胞OVCAR8,HepG2,A549和正常的LO2細胞,CNPs均表現出pH依賴的抗DDP毒的細胞保護效應。此外CNPs在HK-2細胞和ES-2細胞中也具有pH依賴的抗紫杉醇細胞毒性的作用。
圖2 (a-e) DDP處理,不同濃度的CNPs在不同pH條件下,對HK-2、ES-2、HepG2、A549以及OVCAR8存活率的影響;(f, g) 不同pH條件紫杉醇處理后HK-2和ES-2細胞的存活率。
03
體內水平CNPs對抗化療引起的AKI作用分析
研究者們進一步研究了CNPs的藥代動力學及其在小鼠體內的分布情況。組織學實驗表明CNPs無明顯的細胞毒性。ICR小鼠腹腔注射DPP誘導AKI,同時分別靜脈注射生理鹽水、CNPs和iCNP,與正常小鼠相比,AKI小鼠中CNPs積累增強,且在腎上皮中具有更長的保留時間。生物電鏡顯示,腎髓質中的腎小管上皮細胞纖毛、腎小球基底膜和腎小管上均存在CNPs。這可能與CNPs尺寸小(~3nm),PEG的可形變表面修飾,CNPs的表面負電荷和腎損傷的抗腎小球基底膜(GBM)滲透增強有關。在經治療的小鼠的尿液中發現CNPs,這表明CNPs可通過GBM過濾到腎小管并通過尿液排出。包膜窖介導的胞吞作用在CNPs的攝取中發揮著重要作用。與腎損傷相關的血清血尿素氮(BUN)和肌氨酸(Cre)以及KIM-1的mRNA,在注射CNPs后的AKI小鼠中均表現為下降,H&E染色顯示CNPs治療有助于改善DDP治療的腎損傷。
圖3 (a) AKI小鼠治療處理和評估的示意圖;(b, c和d) 不同處理后BUN、Cre和KIM-1相關基因表達情況;(e) 不同處理后腎小管的損傷程度分析。
04
CNPs在AKI中的抗凋亡作用
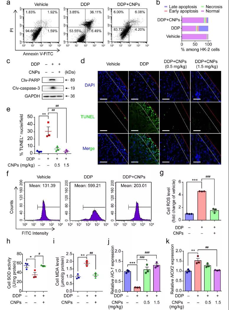
研究者們通過CNPs對于細胞凋亡信號的影響,來探索CNPs減輕AKI的機理。經DDP處理后,HK-2細胞凋亡率、PARP和caspase-3表達顯著增加,但再經CNPs處理后這些相關因素顯著下降。因而認為CNPs可顯著降低DDP引起的TUNEL凋亡水平。ROS是誘導凋亡的關鍵因素,CNPs可以清除DDP誘導的內源ROS,逆轉DDP對于SOD的抑制和MDA的升高。qRT-PCR分析表明CNPs可以降低DDP處理后的HO-1基因表達,提高NOX2基因表達,使它們的表達接近無DDP處理的原始水平。
圖4 (a)細胞凋亡流式檢測分析;(b) HK-2細胞中各種狀態的細胞進行量化;(c)蛋白印跡分析PARP和caspase-3表達情況;(d, e) TUNEL水平的染色圖和圖表;(f, g) HK-2細胞中ROS的流式細胞分析圖和圖表;(h-k) SOD活性,MDA水平,HO-1和NOX2相關基因表達情況。
05
CNPs對AKI保護效應的分子機制分析
Nrf2是ROS信號調控通路中的主要調控因子(ROS增多時,其表達減少),研究者利用western bolt檢測了CNPs處理前后Nrf2及相關蛋白DJ-1和Keap1的表達情況,發現DJ-1和Nrf2表達上調,Keap1表達下調。Nrf2的敲除則會消除CNPs對于DDP產生的AKI的保護作用,也不能抑制凋亡相關的PARP和caspase-3表達水平,抗氧化類基因也對CNPs不再敏感。這些實驗結果均表明CNPs通過激活Nrf2降低ROS,并因此阻止細胞凋亡,實現對于腎細胞的保護。
圖5 (a, b-d) 經不同處理后HK-2細胞中的Nrf2, Keap1和DJ-1蛋白質印跡分析及量化;(e-h) 利用小干擾RNA負調Nrf2后通過western blot和qRT-PCR分析相關基因的表達情況;(i) CNPs通過激活Nrf2/Keap1,對抗DDP引起的氧化應激的細胞內信號轉導示意圖。
06
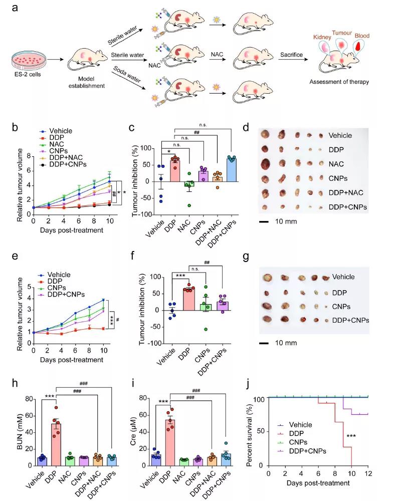
CNPs對于體內總體化療效果的提高
相對于小分子藥物NAC(在腫瘤中也提高SOD活性,降低MDA水平)經CNPs(在腫瘤中不改變SOD活性和不降低MDA水平)處理的荷瘤小鼠,治療期間小鼠體重變化波動較小,且死亡率降低,能夠更大程度上增強化療藥物對腫瘤治療作用同時降低化療毒副作用。
圖6 (a) ES-2皮下瘤小鼠治療方式與評估示意圖;(b-g)不同處理的腫瘤體積、抑制效率和實體腫瘤大小;(h, i)不同處理下小鼠的BUN和Cre的水平以及(j)不同處理下小鼠的存活率。
總結展望
綜上所述,AKI是一種與ROS相關的高死亡率的疾病,是化療產生的一種常見的毒副作用。小分子的抗氧化劑(NAC)在減弱AKI的同時,也會降低化療效果。基于pH依賴性活性可調的CNPs,在pH中性的正常細胞環境可以分解表面吸附的H2O2,重新暴露出CNP的活性催化位點以進行下一輪的循環,從而降低了細胞中的ROS,減少了細胞的凋亡,降低了化療藥物的毒副作用;而在pH酸性的腫瘤細胞環境中,其表面吸附的H2O2反而會破壞活性催化位點的再暴露,阻止了其對ROS的清除,而不降低化療藥物的腫瘤殺傷能力。CNPs對于中性pH細胞的保護,是通過激活Nrf2/Keap1信號通路,進而提高SOD活性,提高抗氧化類基因的表達,調控細胞凋亡以及相關蛋白表達,從而達到降低ROS,減少細胞凋亡,減少腎損傷的作用。因此,CNPs有望擴大化療的使用,讓更多癌癥病人從中獲益。
本信息源自互聯網僅供學術交流 如有侵權請聯系我們立即刪除
| 溫馨提示:蘇州北科納米供應產品僅用于科研,不能用于人體,不同批次產品規格性能有差異。網站部分文獻案例圖片源自互聯網,圖片僅供參考,請以實物為主,如有侵權請聯系我們立即刪除。 |
下一篇: 生物微球


