ACS Nano: magnetic nanocomposite labeled natural killer cells for diagnosis and treatment of solid tumors
Immunotherapy based on natural killer (NK) cells is considered to be an important cell-based cancer treatment strategy. It has a good therapeutic effect on early tumor and tumor metastasis, but its therapeutic effect on solid tumor is not ideal. In vitro activation of NK cells with exogenous cytokines is one of the necessary steps in treatment, but it is difficult to produce high dose of functional NK cells for cancer treatment. Imaging guided local NK cell delivery can also be used for treatment, but there is still a lack of non-invasive imaging tools to monitor NK cells.
In this study, Dong Hyun Kim of Northwestern University used clinically available materials (hyaluronic acid, protamine and nano iron oxide; HAPF) developed a magnetic nanocomposite and used it to label NK cells.

The main points of this paper are as follows:
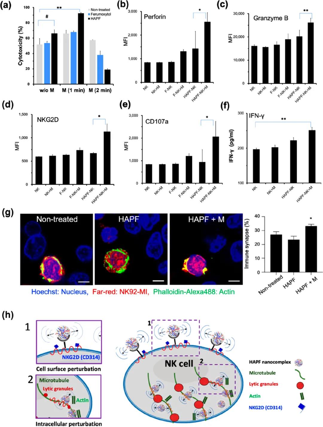
(1) the prepared HAPF nanocomposites can effectively adhere to NK cells (hapf-nk). Under the effect of exogenous magnetic field, NK cells can be activated, and then promote the production and secretion of lysates. At the same time, magnetic activated hapf-nk cells can also achieve MRI guided NK cell therapy and transcatheter arterial infusion (IA) to treat hepatocellular carcinoma (HCC) solid tumors.

(2) Studies have shown that ia injection of magnetically activated NK cells can inhibit tumor growth, which proves that imaging guided local delivery of magnetically activated hapf-nk cells has a good therapeutic effect. In conclusion, this study shows that HAPF labeled NK cells can significantly improve the therapeutic effect of NK cells through magnetic activation and MRI.

This information is from the Internet for academic exchange only. If there is any infringement, please contact us to delete it immediately
18915694570
Previous: Mate. Horiz. By Prof.

